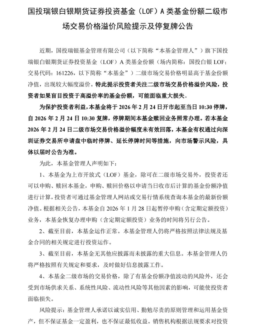
多宝体育- 多宝体育官方网站- APP下载国投白银LOF:2月24日开市起至当日10:30停牌
2026-02-23多宝体育,多宝体育官方网站,多宝体育APP下载国投白银LOF强调,若本基金2026年2月24日二级市场交易价格溢价幅度未有效回落,本基金有权通过向深圳证券交易所申请盘中临时停牌、延长停牌时间等措施,向市场警示风险,具体以届时公告为准。
2月23日下午,国投资本(600061.SH)公告称,近期,公司下属三级控股投资企业国投瑞银基金管理有限公司旗下国投瑞银白银期货证券投资基金(LOF)估值调整事项受到市场关注,国投瑞银基金已于2026年2月15日发布相关事项的专项工作方案。
国投资本称,经初步测算,预计本次方案将对公司2026年度归母净利润产生一定负面影响,影响金额低于公司2024年度经审计归母净利润的5%,不会对公司整体业务发展产生实质性影响。
此前于2月15日晚间,国投瑞银发布《关于白银基金相关方案的公告》,公布了此前国投白银LOF估值调整事件受影响投资者的补偿方案,其中对受影响金额1000元以下者进行全额补偿。
1.对估值调整影响金额(由-17%调至-31.5%的部分)为1000元以下的自然人投资者,按实际影响金额全额确定和解金额(该部分投资者占当日赎回投资者的比例超9成)。
2.对估值调整影响金额(由-17%调至-31.5%的部分)超过1000元(含)的自然人投资者,在1000元基础上加上超1000元部分乘以一定比例确定总和解金额。
3.符合条件的自然人投资者可于2026年2月26日起,通过支付宝搜索“国投瑞银白银基金”小程序,按提示完成身份核验后在线世纪经济报道,
1月30日,COMEX白银期货单日跌幅一度超36%,而国内上期所白银期货受±17%涨跌停板制度限制,价格波动被大幅约束。
2月2日晚间,国投瑞银发布公告,决定参考白银期货国际主要市场价格进行估值调整。受此影响,国投白银LOF当日单位净值从3.2838元骤降至2.2494元,单日跌幅达31.5%,创公募基金产品单一交易日净值跌幅历史纪录。
这一调整引发投资者广泛关注。争议焦点在于:基金公司在交易收盘后才发布估值调整公告,导致白天提交赎回申请的投资者,在提交申请时预期亏损约17%,收盘后实际亏损却达31.5%,产生了14.5个百分点的“预期差”。
从2月2日事件发生到2月15日方案出台,这场备受关注的公募基金估值风波将迎来实质性解决阶段。
相关新闻热文排行1美最高法院裁定特朗普政府关税政策违法;美股三大指数齐涨|21早新闻


